中国移动、中国联通、中国电信,同日公告

2月1日,中国移动、中国联通及中国电信国内三大电信运营商相继发布公告称,电信服务增值税税目适用范围调整,税率由6%调整为9%,将对公司收入及利润产生影响。

中国移动公告称,近日,中华人民共和国财政部、国家税务总局发布了《关于增值税征税具体范围有关事项的公告》(财政部 税务总局公告2026年第9号),规定自2026年1月1日起,在中华人民共和国境内,利用固网、移动网、卫星、互联网,提供手机流量服务、短信和彩信服务、互联网宽带接入服务的业务活动适用的税目由增值电信服务调整为基础电信服务,对应增值税税率由6%调整为9%。此次税目适用范围调整,将对公司收入及利润产生影响。

中国联通公告称,近日,中华人民共和国财政部、国家税务总局发布《关于增值税征税具体范围有关事项的公告》(财政部 税务总局公告2026年第9号),规定自2026年1月1日起,在中华人民共和国境内,利用固网、移动网、卫星、互联网,提供手机流量服务、短信和彩信服务、互联网宽带接入服务的业务活动适用的税目由增值电信服务调整为基础电信服务,对应增值税税率由6%调整至9%。此次税目适用范围调整,将对本公司收入及利润产生影响。

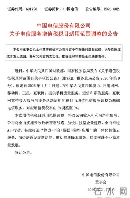
中国电信公告称,近日,中华人民共和国财政部、国家税务总局发布《关于增值税征税具体范围有关事项的公告》(财政部 税务总局公告2026年第9号),规定自2026年1月1日起,在中华人民共和国境内,利用固网、移动网、卫星、互联网,提供手机流量服务、短信和彩信服务、互联网宽带接入服务的业务活动适用的税目由增值电信服务调整为基础电信服务,对应增值税税率由6%调整至9%。本次增值税税目适用范围调整,将对公司收入和利润产生影响。
丨来源:大象新闻
丨编辑:张英
丨校读:商乐
丨审核:王伊蕾
声明:本站所有文章资源内容,如无特殊说明或标注,均为采集网络资源。如若本站内容侵犯了原著者的合法权益,可联系本站删除。
