“书生”大模型获全国数学奥赛第三名,这道题的解法突破人类思路局限


记者今天从上海人工智能实验室获悉,在2025年全国中学生数学奥林匹克竞赛中,实验室研发的“书生”科学多模态大模型(Intern-S1)获得102 分(满分 126 分),在人类选手中排名第三,在参赛的三个国内顶尖大模型中位列第一。阅卷专家认为,Intern-S1的答题表达方式非常接近人类,其中对第四题的解答是一个新的解法,十分巧妙,在参赛学生的解法中没有见过。这意味着,大模型能突破人类解数学题的思路局限,有望帮助人类取得新的科学发现。
据悉,今年全国中学生数学奥赛首次开展人工智能测试,三个大模型参与,与人类选手在相同时间(4.5小时)内完成答题,并由官方组织以相同标准进行阅卷评分。参与大模型训练项目的中国人民大学附属中学老师、奥数教练张端阳说:“Intern-S1能取得这样的成绩,远超我的预期,彻底改变了我对当前大模型数学能力上限的看法。”上海人工智能实验室青年领军科学家陈恺认为,数学奥赛迎来了“AlphaGo时刻”,显示出人工智能在高难度代数、几何、数论、组合数学证明题领域的巨大潜力。

中国数学会发布的2025年全国中学生数学奥林匹克竞赛AI测试结果简报
陈恺介绍,全国中学生数学奥赛加试部分的题型均为证明题,需要很长的推理链路,对大模型的推理能力提出了考验。为此,他带领团队基于“通专融合”技术架构 SAGE(智者),开发了以数学引理为核心的多轮分层推理机制、基于结果的过程校验模型,经过强化学习,让通用大模型拥有了像数学家一样逐步推导、探索和修正的思路,在做证明题时能保持长程推理的严谨性。为了让大模型做好几何证明题,科研团队采用“通用大模型+专业符号引擎”方案,通过远少于谷歌AlphaGeometry2模型的训练量,就取得了很好效果。
2016年,AlphaGo与李世石对弈中下出“神之一手”,完全出乎九段职业棋手的意料。与之相仿,“书生”科学多模态大模型在数学奥赛第四题中,给出了让阅卷专家啧啧称奇的解答。
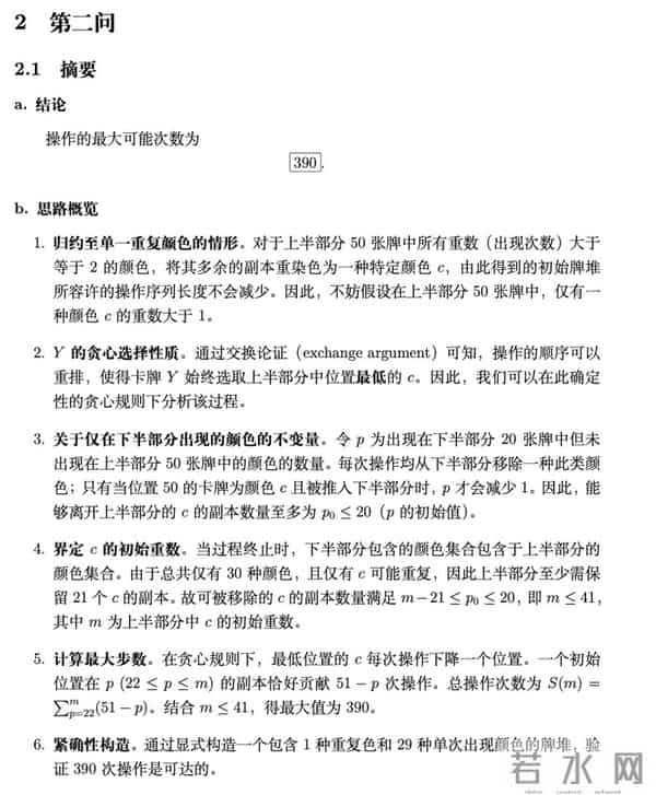
这道题目属于组合数学:有30种颜色的纸牌,每种颜色的纸牌均有70张。开始时从这些纸牌中任意选取70张,并从上至下摆成一叠。接着进行如下操作:从最下方20张纸牌中选择一张纸牌X,满足其颜色在最上方50张纸牌中从未出现;再从最上方50张纸牌中选择一张纸牌Y,满足其颜色在最上方50张纸牌中至少出现两次;从这叠纸牌中抽出X并将其紧贴着Y的上方放回这叠纸牌中。称上述过程为一次操作。重复上述操作直至无法选取这样的纸牌X时,整个操作过程结束。(1)证明:对所有可能的初始情况及操作方式,整个操作过程都会在有限次操作后结束;(2)在所有可能的初始情况及操作方式中,求操作次数的最大可能值。
面对这道“烧脑”题,“书生”展示了正确且清晰的解题思路。阅卷专家认为,“书生”提供了“一个新的解法,巧妙的调整法,结合了几种观察到的东西,在参赛学生的解法中没有见过”。它体现出大模型已具备理解复杂概念、进行创造性推理、发现精妙解法的能力,并在表达逻辑方面,有很强的严谨性。

Intern-S1对第四题第一问的解答

Intern-S1对第四题第二问的解答
“书生”的巧妙解题,印证了上海人工智能实验室训练大模型路径的可行性。“当AI系统的强大算力和人类的顶层规划设计结合后,它确实能突破传统‘刷题’的瓶颈,展现出接近人类高手的解题素养。”张端阳说。
未来,上海人工智能实验室将把Intern-S1的长程推理能力拓展应用于物理、化学、生命科学等基础研究领域,通过与专业工具融合,让大模型从“长时间独立思考”向“长时间独立科研”转变,从而加速各领域科研范式的根本性变革,为科学新发现提供重要支撑。
原标题:《“书生”大模型获全国数学奥赛第三名,这道题的解法突破人类思路局限》
栏目主编:黄海华
来源:作者:解放日报 俞陶然
声明:本站所有文章资源内容,如无特殊说明或标注,均为采集网络资源。如若本站内容侵犯了原著者的合法权益,可联系本站删除。
